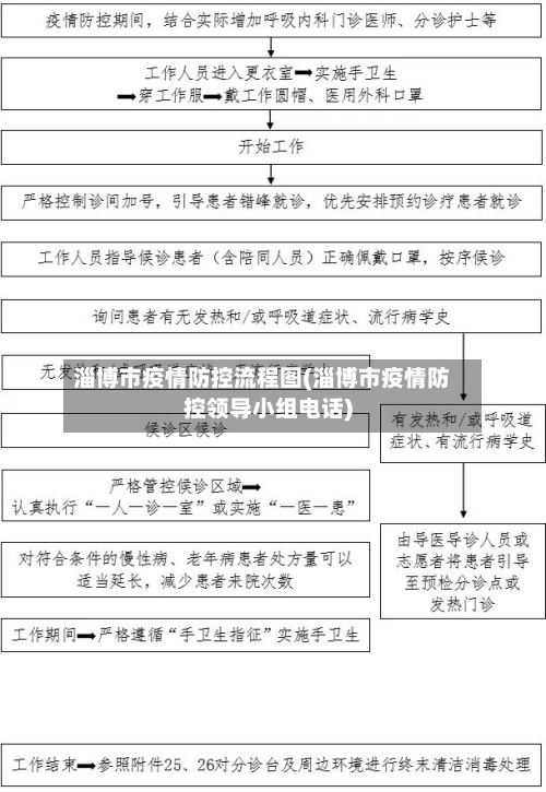
淄博市疫情防控流程图(淄博市疫情防控领导小组电话)

一图一表三清单是什么

〖壹〗、指的是:“一图”:科学评定风险等级。建立“一图 ”,即企业“红橙黄蓝”四色安全风险空间分布图。“三个清单”:实施安全风险管控 。企业自下而上组织开展风险辨识 、评估,从组织、制度、技术 、应急等方面对安全风险实施管控。建立“三个清单 ” ,即风险管控责任清单、措施清单、应急处置清单。

淄博市疫情防控流程图(淄博市疫情防控领导小组电话)-第1张图片

〖贰〗 、“一图一表三清单”是指以下具体内容:“一图”:企业复工流程图:规范指引企业开复工,实行“挂图作战 ” 。它明确了龙井市疫情防控指挥部、行业主管部门、企业的具体职责,确保每一户复工企业都遵循复工流程 ,并有标准的疫情防控方案,落实最严格的防控责任和措施。

淄博市疫情防控流程图(淄博市疫情防控领导小组电话)-第2张图片

〖叁〗 、“三清单”即复工企业人员管控清单、复工复产企业问题清单、扶持企业政策清单,保障企业有序复工。细化企业复工复产服务举措 ,实行“清单制”管理 。一图一表三清单是什么 矿山的一图一牌一清单:“一图 ”指,指矿山施工现场平面布置图。 “一牌”指,煤矿安全生产牌。

淄博市疫情防控流程图(淄博市疫情防控领导小组电话)-第3张图片

〖肆〗 、国资监管中的“一表多单”主要包括云南锡业集团机制 、公司治理主体审议事项“一张表单 ”以及石城县国资党工委“三单 ”管理监督模式 。 云南锡业集团的“一表多单”机制该机制以统一调研表为核心 ,整合调研课题、问题清单、责任清单 、任务清单、完成时限、推进情况及主要成果等内容。

〖伍〗 、就像1 里面说的。大盘的指示针是跑表计时针 。计时的时候 。现在这个盘就是计时分针, 计时时针。 同上。就是就是计时时针 。 .我实在想不起来还有什么了。。 以上都是手打 。绝不摘抄。谢谢。

疫情防控全国要统一流程,考虑细节,并改变追责措施

〖壹〗、全国执行统一政策,细化防控流程中央统筹制定标准化流程:当前各地政策差异大 ,地方政府因精力有限或担心追责 ,倾向于采取“一刀切”措施,导致特殊群体需求被忽视(如就医、宠物照料 、残障人士保障等) 。中央应统一制定封城、管控等重大措施的条件、时限及具体操作流程,明确物资保障 、就医通道、特殊群体关怀等细节。

〖贰〗、制定全国统一的防控政策细节呼吁联防联控机制明确防控政策的具体标准 ,例如:明确“静态管理 ”的触发条件(如病例数 、传播链等);规范强制转运的适用范围及流程;要求转运过程中严格分区管理,避免阴性人员被感染。统一标准可减少地方执行中的差异,提升防控效率 。

〖叁〗 、广东省、广州市两级纪委监委已成立疫情防控问责联合调查组 ,针对广州市防控工作中失职失责问题展开调查,并明确要求防止以问责基层干部“甩锅”推责,强调科学精准稳慎追责。调查背景与启动原因疫情发展情况:广东此轮本土疫情首个病例于5月21日在广州发现 ,为一名75岁市民。

返京的人员如何登记

〖壹〗、返京人员可通过微信公众号“北京本地宝”完成信息登记,具体步骤如下:工具准备 确保手机已安装微信(版本0.10或以上) 。操作流程 搜索并关注公众号打开微信,在“发现 ”页面点击“搜一搜” ,输入北京本地宝,关注该公众号 。

〖贰〗 、返京人员通过北京通进行登记,可按以下步骤操作:打开软件并选取项目:打开北京通软件 ,在首页点击选取“京心相助”项目。选取社区居民分类:进入“京心相助 ”页面后 ,根据自身实际情况(如户籍、居住类型等)选取对应的社区居民分类。

〖叁〗、回北京可通过支付宝进行健康登记,具体步骤如下:首先在手机桌面上打开支付宝 。进入城市服务:在支付宝首页点击“城市服务”。切换城市:点击左上角“城市服务”,将城市切换到“北京市 ”。进入“京心相助”:在北京市城市服务页面中 ,点击“京心相助” 。登录验证:显示登录验证页面,点击“确定 ”。

〖肆〗 、进入小程序打开支付宝首页,在搜索栏输入“京心相助 ” ,点击搜索结果中的小程序进入。选取报备类型在小程序首页点击“社区居民”选项,进入返京人员信息登记页面 。登记个人信息在信息登记页面选取“登记本人信息”,进入表单填写界面。

〖伍〗、进返京人员可以通过查找所在社区的电话 ,直接拨打电话进行报备。社区电话可以通过相关渠道查询获得 。京心相助小程序报备:步骤一:打开微信或北京健康宝,下拉到底部,点击“京心相助 ”。步骤二:输入身份证后6位进行登录。步骤三:点击“本人信息登记” ,选取“社区登记报到” 。

疫情防控四个一是指哪四个一

疫情防控“四个一 ”策略是指: “一查”:对单位职工和行动轨迹进行深入排查,特别是与中高风险地区、境外返回人员 、确诊病例或无症状感染者有接触史的个体 。 “一批”:要求职工向办公室报告自己的行动轨迹,书面形式加强监控和管理。

疫情防控“四个一 ”指的是:“一查”、“一批”、“一测 ” 、“一不准”的自身防疫措施。“一查”:主要指的是深入排查工作 。各单位、各部门需要排查职工与黔以外返回贵州的人员 ,特别是中高风险地区返黔人员、境外返回人员的接触史 ,以及确诊病例或无症状感染者的密切接触史。

疫情防控“四个一 ”是“一查 ” 、“一批” 、“一测”、“一不准 ”,属于自身防疫措施。其中“一查”是深入排查本单位、本部门职工与中高风险地区的接触史 、境外返回人员的接触史、确诊病例或无症状感染者的密切接触史 。“一批”是向办公室书面报告行动轨迹。

彰显责任担当,筑牢疫情防控

在疫情防控中,广大党员干部和志愿者通过知重负重、攻坚克难 、无私奉献 ,彰显了责任担当,筑牢了疫情防控的坚固防线。具体表现如下:知重负重敢担当在疫情严峻复杂的局面下,无论疫情发生在何地 ,当地党员干部和志愿者始终义无反顾地“逆行 ”而上,冲锋在疫情防控最前线 。

中交一公局在抗击疫情中通过科学防控、党员带头和统筹管理,确保了项目施工与疫情防控“双胜利” ,彰显了央企的责任担当。迅速响应,筑牢疫情防控防线2019年底新冠疫情突袭时,中交一公局南京和燕路项目部党支部第一时间启动应急机制 ,将疫情防控纳入项目管理核心任务。

中信银行太原分行在“战疫”时刻通过加强组织领导、履行社会责任 、强化支持保障及汇聚抗疫合力等举措,彰显了国企担当与为民服务的温度 。具体表现如下:加强组织领导,筑牢疫情防控“主心骨 ”太原分行党委提前部署、统筹协调 ,成立由27名驻守干部员工组成的应急中枢 ,负责传达党委指示、调配防疫资源 、协调工作运行。

在疫情防控中,党员干部与人民群众携手并肩,以责任担当和无私奉献构筑起抗击疫情的坚固防线 ,彰显了红心向党的坚定信念与共克时艰的强大力量。

发表评论