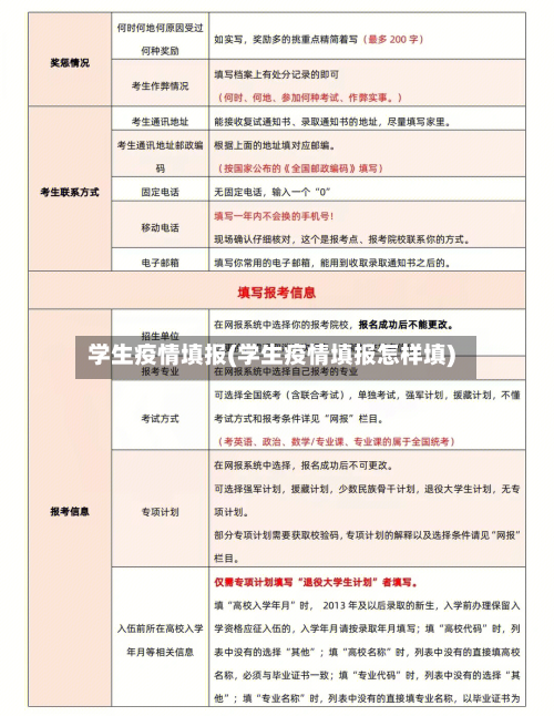
学生疫情填报(学生疫情填报怎样填)
山东省教育疫情防控平台填写指南(山东省教育疫情防控平台填写指南怎么填...
继续填写其他信息并完成疫情填报:接着继续填写个人住址 、紧急联系人等信息,之后会出现疫情填报界面 ,根据要求如实填写“摸底调查”、“返校信息 ”等。总结 微信中搜索“山东教育信息化”;点击左下角的“信息服务”,选取“疫情采集 ”;选取学生或教职工填报;完善个人信息;根据要求完成疫情填报 。

选取填报身份系统提供“学生填报”和“教职工填报”两种入口,以教职工为例 ,点击对应选项进入填报流程。完善基础信息首次使用需填写教师个人信息,包括姓名、身份证号 、联系方式等,确认无误后点击“信息完善”按钮。补充详细信息并提交继续填写个人住址、紧急联系人等详细信息,完成后进入疫情填报界面 。

山东省教育系统疫情防控平台操作指南学校状态填报用管理员账号操作;学校状态在遇到假期时可随时修改。学生状态填报步骤一:创建班主任账号。(已创建的忽略此步骤)登录学校管理员账号 ,平台首页右上角点击两次“系统管理 ”进入。

搜索并关注官方公众号在搜索框中输入关键词“山东教育信息化”,从搜索结果中识别带有官方认证标识的公众号,点击进入后选取“关注公众号”选项 。进入疫情防控功能模块成功关注后 ,进入公众号主页,点击底部导航栏左侧的“疫情防控 ”菜单选项。
山东省教育系统疫情防控平台设置方法:打开山东教育系统疫情防控平台,学生填报。录入个人信息 ,点击填报学校与年级 。填写学校地址与学校,将健康码、行程码、7两小时核酸报告上传等通知即可。
先搜索“山东教育发布”或“山东教育信息化”公众号-关注--点击下角中间“疫情防控 ”-师生个人入口-点击学生填报-进入填报-开学前防控信息摸排-保存成功即可。管理员把未参加摸排的学生信息发到班主任群里,各班任在开学前及时调度完成 ,包括学籍在我校,但已经转走了的学生 。

山东省疫情防控平台毕业班和新生怎么操作
〖壹〗 、以下是一般的操作步骤: 下载和安装:前往应用商店(如苹果App Store、华为应用市场、小米应用商店等)搜索并下载“山东省疫情防控平台”APP,并按照提示进行安装。 注册和登录:打开APP后 ,按照流程进行注册。通常需要提供手机号码 、身份证信息等进行验证 。注册成功后,使用用户名和密码登录。
〖贰〗、山东省教育系统疫情防控平台操作指南学校状态填报用管理员账号操作;学校状态在遇到假期时可随时修改。学生状态填报步骤一:创建班主任账号 。(已创建的忽略此步骤)登录学校管理员账号,平台首页右上角点击两次“系统管理”进入。
〖叁〗、健康通行码与防控平台使用指引健康通行码申请程序微信申请。微信搜索进入“山东电子健康通行卡 ”小程序申请,或关注“健康山东服务号”公众号通过“防疫专区”健康通行卡菜单申请。支付宝申请 。支付宝搜索进入“山东电子健康通行卡 ”小程序申请。“爱山东”APP申请。
〖肆〗 、山东毕业生未就业如何网上报到?应届高校毕业生报到流程:登录“山东高校毕业生就业信息网”(网址:) ,在“网站公告”栏目下载《山东高校毕业生就业信息网(学生)操作手册》按要求进行实名登记即完成网上报到 。《就业报到证》个人要注意妥善保管、留存,就业后交到用人单位。
〖伍〗、毕业班学生:毕业班学生办理就业实习长假手续,应参照本规定执行。适用范围:本规定适用于我校所有在籍在校学生 ,继续教育学生和留学生的请销假管理规定,可参照本规定制定 。规定时效:本规定仅适用疫情防控期间,若疫情结束 ,学生请销假的规定仍按《西安翻译学院学生考勤管理规定》具体规定执行。
〖陆〗 、对返校师生提前制定管理方案,确保防控无死角。多渠道开展健康教育,提升师生防控意识学院充分利用网站、微信公众号、学生群等网络平台 ,广泛宣传疫情防治知识及防控要求 。内容涵盖病毒传播途径 、个人防护措施(如戴口罩、勤洗手、保持社交距离)、居家消毒方法等,并发布权威信息辟谣,缓解师生焦虑情绪。
山东省教育系统疫情防控平台今年又新增大班年级如何设置
〖壹〗 、山东省教育系统疫情防控平台设置方法:打开山东教育系统疫情防控平台 ,学生填报。录入个人信息,点击填报学校与年级 。填写学校地址与学校,将健康码、行程码、7两小时核酸报告上传等通知即可。
〖贰〗 、先搜索“山东教育发布 ”或“山东教育信息化”公众号-关注--点击下角中间“疫情防控”-师生个人入口-点击学生填报-进入填报-开学前防控信息摸排-保存成功即可。管理员把未参加摸排的学生信息发到班主任群里,各班任在开学前及时调度完成 ,包括学籍在我校,但已经转走了的学生。
〖叁〗、山东省教育系统疫情防控平台操作指南学校状态填报用管理员账号操作;学校状态在遇到假期时可随时修改 。学生状态填报步骤一:创建班主任账号。(已创建的忽略此步骤)登录学校管理员账号,平台首页右上角点击两次“系统管理 ”进入。
疫情改变了高考的时间,这会影响到填报志愿专业的选取吗?
专业选取影响 1)、医学 公共卫生与预防医学类专业:预防医学 以往在报考医学中 ,大多报考临床医学 、口腔医学的居多,很少报考预防医学 。这次疫情反映出我国在公共卫生防控机制方面出现很大问题。加大预防医学招生计划,对学生报考来说 ,这是一次机会。可以特别注重一下 。
在疫情影响下,高考志愿填报呈现出专业选取向公共卫生、医学、人工智能等领域倾斜,同时强调理性规划 、避免盲目跟风的新变化。具体如下:公共卫生与医学相关专业受关注疫情暴露了我国公共卫生体系建设的短板 ,如公共卫生人员待遇不足、学科发展弱化、高层次人才流失等问题。
关注政策动态与数据变化今年受疫情和国家政策影响,高考数据分析与往年不同,缺乏准确过往借鉴值 ,院校专业也有较大调整 。考生和家长要密切关注上海市教育考试院及相关部门发布的最新政策信息,包括志愿填报的时间 、方式、批次设置等,确保掌握第一手资料,避免因信息滞后而影响志愿填报。
公平层面:疫情发生后 ,高三学生居家学习,但城乡网络学习条件存在差异,农村和贫困地区学生复习备考受影响更大。高考延期一个月 ,可使考生有更多时间按教学计划在校集中学习,最大限度保障教育公平 。受高考延期影响,志愿填报和录取时间较往年整体推迟一个月左右 ,具体安排如下:本科录取:预计在8月底结束。
山东教育信息化平台如何填写疫情防控信息?
在山东教育信息化平台填写疫情防控信息,可按照以下步骤操作:进入平台:打开微信app,进入首页后点击上方搜索框 ,输入“山东教育信息化”进行搜索。找到疫情防控入口:进入“山东教育信息化”微信公众号后,点击左下方“疫情防控 ”选项。选取师生个人入口:在疫情防控相关选项中,选取“师生个人入口” 。
微信中搜索“山东教育信息化”;点击左下角的“信息服务 ” ,选取“疫情采集”;选取学生或教职工填报;完善个人信息;根据要求完成疫情填报。注意事项特殊时期,信息务必要如实填写。
通过微信登录山东教育疫情防控平台的步骤如下:打开微信并进入公众号搜索界面启动微信应用,点击底部导航栏的“发现”选项,选取“搜一搜 ”功能 ,在搜索类型中选取“公众号” 。
教育系统疫情防控平台可通过微信端操作使用,以山东省为例,具体步骤如下:设备与软件准备需准备一台运行win7系统的电脑 ,并确保已安装微信软件。关注公众号打开微信,在搜索栏输入“山东教育信息化”,找到对应公众号并关注。
教育系统疫情防控平台如何使用
〖壹〗、教育系统疫情防控平台的使用步骤如下:工具/原料 微信 Version0.12智能手机方法/步骤 搜索公众号:以山东省为例 ,在微信中搜索“山东教育信息化” 。进入疫情采集页面:关注公众号后,点击左下角的“信息服务 ”,选取“疫情采集”。
〖贰〗、教育系统疫情防控平台可通过微信端操作使用 ,以山东省为例,具体步骤如下:设备与软件准备需准备一台运行win7系统的电脑,并确保已安装微信软件。关注公众号打开微信 ,在搜索栏输入“山东教育信息化”,找到对应公众号并关注 。
〖叁〗 、通过微信登录山东教育疫情防控平台的步骤如下:打开微信并进入公众号搜索界面启动微信应用,点击底部导航栏的“发现 ”选项,选取“搜一搜”功能 ,在搜索类型中选取“公众号”。
〖肆〗、山东省教育系统疫情防控平台设置方法:打开山东教育系统疫情防控平台,学生填报。录入个人信息,点击填报学校与年级 。填写学校地址与学校 ,将健康码、行程码 、7两小时核酸报告上传等通知即可。
〖伍〗、平台登陆人数较多,可以多试几次。山东省教育系统疫情防控平台操作指南学校状态填报用管理员账号操作;学校状态在遇到假期时可随时修改。学生状态填报步骤一:创建班主任账号 。(已创建的忽略此步骤)登录学校管理员账号,平台首页右上角点击两次“系统管理 ”进入。
发表评论